Bear小熊电器DKX-B30N1说明书

感谢您选用我公司的电烤箱系列产品,此产品是我公司自主研发的产品之一,是家庭厨房的好帮手,0-230℃调温度调节。是现代家庭厨房的好帮手。外形小巧、精致美观,可调温度,耐高温钢化玻璃。使用贴心,易清洗腔体,清洗方便。让您随时享受烘焙的乐趣。关闭-230°℃可调温度调节。.60分钟定时加长通功能,满足不同烘烤需求。上下发热管独立控温。配有接渣盘,让清洗更方便。


本产品属Ⅰ类器具,请单独使用10A或以上的插座,使用前请确保插座的接地有效,同时请确认输入电压为220V~-50Hz。
电烤箱属于大功率电器,严禁使用软线移动插座,严禁与其它电器共用一个插座。
本器具不能在外接定时器或独立的遥控控制系统的方式下运行。
如果电源软线损坏,为了避免危险,必须由制造商、其维修部或类似部门的专业人员更换。
不可沿尖端物或锋利边沿来拽线、压线或让它悬垂下来,同时要远离热源和湿源;不要将金属等异构插入散热孔或间隙中,否则可能导致损坏或鲑电危险。
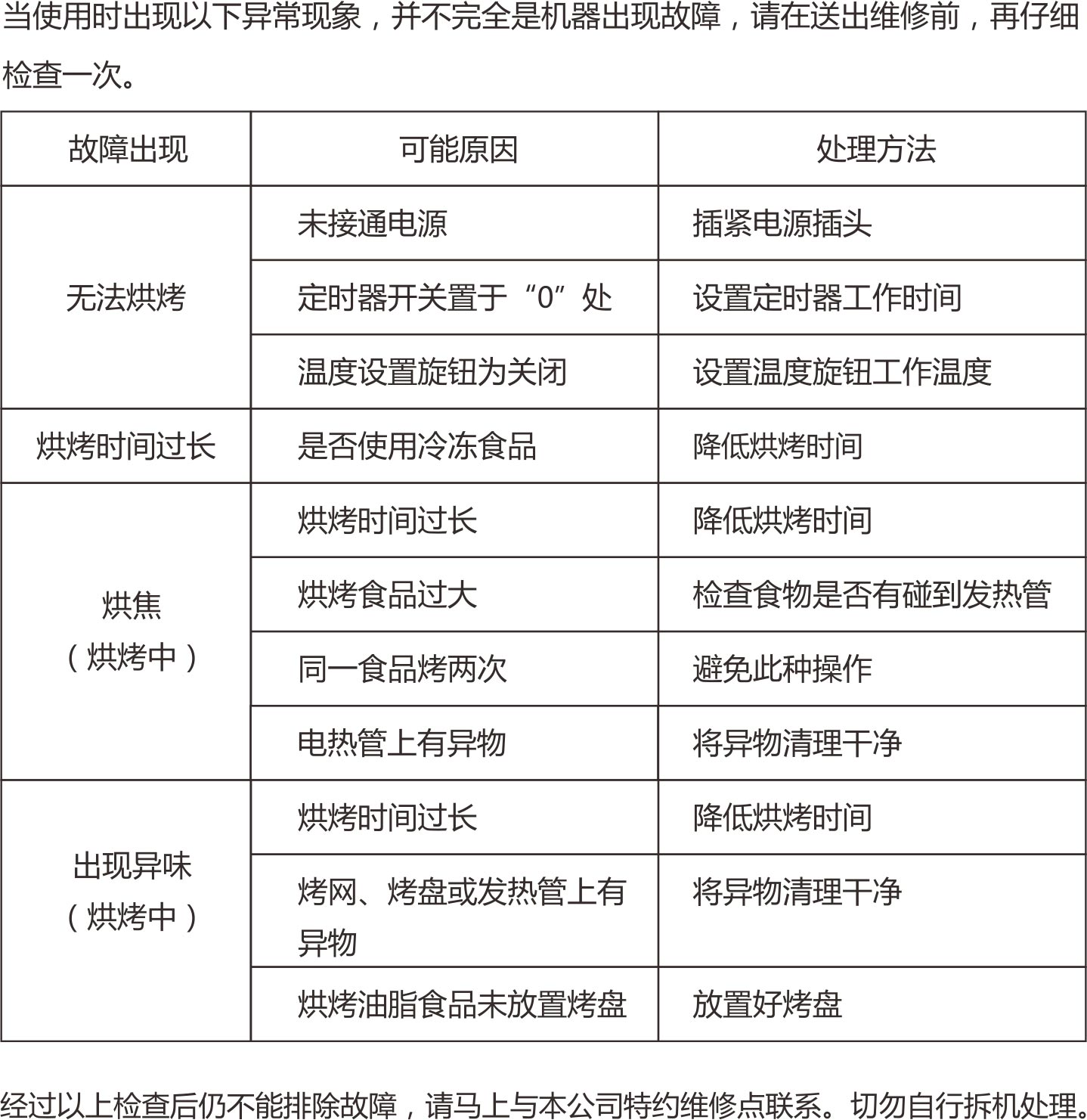
如果发现电源线、插头损坏或电烤箱出现故障之后,为避兔危险,请务必停止使用。同时请将产品送至特约维修处、制造商的维修部门或类似部门的专业人员维修或更换。
电烤箱在工作过程中或刚使用完后,外表面温度较高,切勿触摸。
严禁拉拽电源线,在移动电烤箱前靖先拔出电源线插头﹔严禁将电源线.插头及电烤箱浸入水中或其他液体中,以防止有触电的危险。
严禁在电烤箱工作时,在其顶部上放置任何物品,严禁盖住或遮挡电烤箱的散热位,以免造成火灾。
玻璃门上禁止放置任何物品。
严禁将纸质或塑料等易燃物放置烤箱内或在烤箱内储藏其它物品,可能会造成火灾。
严禁将密闭的容器放置在烤箱内加热,可能会造成爆炸。
严禁格电烤箱放置在易燃物或热源附近使用,应该注意远离窗帘等或类似物品,以防造成火灾。
只能烤制适合的食物,不得将大块食物或金属物品放入电烤箱中烧烤,以免产生火灾或危险。
应将电烤箱放置在干燥的环境中,不可以在室外使用本产品。
为避免产品工作中油烟污染家具壶发热引起火灾,产品要和墙壁、橱柜、易燃物品保留一定距离。
本产品在使用时严禁小孩以及肢体不健全、感觉或精神上有障碍或缺乏相关经验和知识的人单独操作,若有小孩在旁,须加倍小心使用本产品。切勿将本产品置于小孩能融及的地方。
切勿损坏、过分弯曲、拉伸、扭转电源线,不可在电源线上放重物或夹住电源线。
当电烤箱使用完或长期不使用时,应将插头从插座内拔出,以免因绝缘老化而发生触电或漏电的危险。
电烤箱工作时,必须小心移动烤盘或其它附件,避免因高温油或高温液体烫伤。使用电烤箱时应避免被锋利的边缘划伤。
应正确使用厂家提供的配套附件,不要使用非厂家提供的附件,避免人为的操作而造成火灾或伤害。
电烤箱的发热元件上,禁止直接放置烤盘或其它物品。
清理、移动或检修电烤箱前,应先拔掉电源线插头,等烤箱冷却后再进行。
请定期清洁电烤箱,以防残留的油脂着火或者变质产生异味:请不要用抹布直接擦拭石英管。
本产品在使用时应与其它产品隔开50cm以上的距离。
本产品仅适用于家庭使用,切勿将本产品用于其它用途.
在清洁电烤箱前应首先拔掉电源插头,待烤箱完全冷却后方可进行。
接渣盘、烤盘、烤网的清洁可用软棉布或海绵沾上中性清洁剂擦拭,并用清水抹干净。
不得使用硬刷子和物品洗刷刮削以免损坏电烤箱内表面及烤盘、烤网的保护层。
不得使用汽油、天那水、抛光剂等有毒和腐蚀性清洁剂进行清洁。
使用电烤箱之前必须将清洗的零部件擦干后再插上电源。
请不要擦拭石英管,石英管能自我清洁。
严禁将电烤箱浸入水等液体中。





DKX-B30N1说明书下载
下载说明:
1、本站的使用说明书大部分为PDF格式,打开需要下载PDF阅读器或使用浏览器打开;
2、本站说明书下载仅提供参考,说明书与产品均属其原公司所有;
3、如需产品使用帮助请与产品厂家售后部门联系。
下一篇: Bear小熊电器DKX-A35S2说明书
说明书下载评论精选
网友:小贝
操作说明书是使用产品的索引,不要随手扔了,不要等要用的时候才想起它的重要,不是所有的操作说明书网上都有下载的,要找到适用的操作说明书并不一定很容易。
网友:需一
垂暮之年,眼力见不比过去,谁能告诉我,下载链接在哪里?感恩帮助。
网友:!┌.現實點﹖
搜搜实在是不好用,最后我用神马搜索找到能下载的链接。
网友:◤開心◥就好
谁能够告诉我谷歌排在第一页有什么要求,这找个东西太费劲了,差点就找不到。
网友:o0註錠衿鉎﹎
这是一个神奇的网站,感谢网站,根据图文对照机器进行安装,总算是给用上了。没什么想不到的,只有不知道的唉~
网友:爱の魔咒
感谢搜狗!有些网站下载链接已经失效了,还好这个网站可以下载。
网友:不可一世
DKX-B30N1操作手册最好可以把图片粘出来。我把那段话贴给我家那头看看。
网友:等待幸福
纸质操作说明书对我来说有点浪费,下载个电子版的完全没问题,能节约企业的印刷成本,生活总是这样,不经意间却慢慢地发生了变化。
网友:封沉的ぁ记忆
DKX-B30N1操作手册除了电脑,手机能打开吗?是不是还要解压。
为了更快找到相关说明书,建议您直接使用“品牌+型号”进行搜索